射频灌注泵注册检验机构_第三方委托检验报告
解答:我公司拥有射频灌注泵的国家级CMA资质,一般该产品适用于YY9706.102-2021,GB9706.1-2020,GB/T 42125.1-2024,GB4793.1-2007,GB/T18268.1-2010,GB/T18268.26-2010,GB/T14710-2009等标准,我们是国家级CMA资质检验机构,型式试验,委托检验,注册检验,首次注册检验报告,延续注册检验报告,变更注册检验报告,发补检测报告,型检报告,出具的第三方委托检测报告可直接用于医疗器械注册&备案,无需排队,欢迎来电咨询!
本指导原则旨在指导和规范注射泵产品的技术审评工作,帮助审评人员理解和掌握该类产品的原理/机理、结构、主要风险、性能、预期用途等内容,把握技术审评工作基本要求和尺度,对产品安全性、有效性做出系统评价。
本指导原则所确定的核心内容是在目前的科技认知水平和现有产品技术基础上形成的,因此,审评人员应注意其适宜性,密切关注适用标准及相关技术的最新进展,考虑产品的更新和变化。
本指导原则不作为法规强制执行,不包括行政审批要求。但是,审评人员需密切关注相关法规的变化,以确认申报产品是否符合法规要求。
一、适用范围
本指导原则适用于《医用电气设备 第2-24部分:输液泵和输液控制器安全专用要求》(GB 9706.27-2005)标准定义的注射泵产品,注射泵产品是通过一个或多个单一动作的注射器或类似容器来控制注入患者体内液体流量的设备(例如通过推动推杆清空筒内溶液),输液速度由操作者设定,并由设备指示单位时间内的流量。
依据《医疗器械分类目录》(国药监械〔2002〕302号),注射泵产品为第Ⅱ类医疗器械产品,类代号为6854手术室、急救室、诊疗室设备及器具。
本指导原则不适用于GB 9706.27-2005标准定义的“注射泵”以外的产品,包括该标准1.1范围中不适用的相关产品、各类输液泵和输液控制器产品,也不适用于靶控注射泵产品。
二、技术审查要点
(一)产品名称要求
注射泵产品的命名应采用《医疗器械分类目录》或国家标准、行业标准中的通用名称,或以产品结构和适用范围为依据命名。应符合《医疗器械通用名称命名规则》(国家食品药品监督管理总局令第19号)等相关法规的要求。
根据《医用电气设备 第2-24部分:输液泵和输液控制器安全专用要求》(GB 9706.27-2005)标准中的定义,注射泵是通过一个或多个单一动作的注射器或类似容器来控制注入患者体内液体流量的设备。其产品名称应命名为“注射泵”。
实际应用中常采用的名称有:微量注射泵或注射泵。
(二)产品的结构和组成
注射泵产品一般由泵外壳、电机驱动系统、输入系统、存储系统、控制系统、显示系统、传感监测系统和报警系统组成。注射泵产品典型的功能模块如图1所示。产品结构组成中不包含注射器和输注管路,注册申请人应在使用说明书中给出配套输液管路和注射器具的具体要求,以便使用者配套。
泵外壳:其他各个系统的安装载体和外部防护。
电机驱动系统:驱动注射器推杆精密运行。
输入系统:对注射泵的数据输入和参数设置。
存储系统:对输入的参数进行存储。
控制系统:对注射泵的数据计算、运行进行控制。
显示系统:显示系统的运行状态。
传感监测系统:包含压力检测系统、速度反馈系统、残留检测系统、针筒安装系统等,对注射器的安装、电机驱动系统的运行状态、注射状态等进行监控。
报警系统:如系统出错或有故障将进行声、光报警提示。
图1 注射泵产品的功能模块示意图
注射泵分类:
1.根据外形结构不同划分为单通道注射泵、多通道注射泵。多通道注射泵一般包括双道注射泵、三道注射泵、四道注射泵、六道注射泵。多通道注射泵由多个单通道泵组合而成,比如双道泵是由两个单道泵经过设计整合而成。单通道注射泵产品示例如图3,双通道注射泵产品示例如图4。
2.根据辅助功能可划分为不同泵,如普通恒速泵、体重模式泵等。普通恒速泵仅是用于微量恒速输液、体重模式泵是带体重模式计算功能的普通恒速泵。
注射泵产品的内部结构示例如图2:
图2 内部结构示例图
图3 单通道注射泵示例图
图4 双通道注射泵示例图
(三)产品工作原理/作用机理
临床上,注射泵产品通常用于需在一个较长时间内,保持恒定的给药速度和精确的给药量的静脉等输液环境,多用于注入多巴胺、多巴酚丁胺、肾上腺素、去甲肾上腺素、利多卡因、硝酸甘油、硝普钠等液体量少、高浓度但又需精确控制的心血管活性类、麻醉类、激素类药物。也可根据临床需要,注射其他液体。
从工作原理来讲,注射泵的注射动作是由单片机系统发出控制脉冲经驱动电路使电机旋转,电机经减速机构驱动丝杆、螺母,将电机的旋转运动转化为螺母的直线运动,螺母与配套注射器的推杆相连,即可推动配套注射器的活塞进行注射输液。通过设定电机的旋转速度,就可调整其对配套注射器的推进速度,从而调整所给的药物剂量和速度。
当配套注射器安装到注射泵上,传感监测系统通过自动测量注射器的筒径尺寸,判定装载的注射器规格。通过输入系统(键盘)设置所需的运行参数,注射泵的控制系统将会自动计算出一个驱动频率驱动微推进系统推动配套注射器,并将配套注射器中的液体通过输注管路推注到患者体内。在运行过程中传感监测系统将会对配套注射器的安装、微推进系统的运行状态进行监控。
(四)产品注册单元划分的原则和实例
原则上以产品的工作原理、结构组成、性能指标和适用范围为注册单元划分依据。如申请一个注册单元包含多个型号或合并注册单元或在注册单元中增加型号,需符合注册单元划分依据。一个注册单元只包含一个产品型号的不受此限制。以下是部分划分实例,供参考。
通道数相同的注射泵可划分为同一注册单元(如单通道注射泵可作为同一个注册单元,双通道注射泵可作为同一注册单元等),也可作为同一注册的不同型号;
模式相同的注射泵可划分为同一注册单元(如体重模式的注射泵可作为同一注册单元,非体重模式的注射泵可作为同一注册单元)。体重模式的速率通过病人的体重、药物的剂量和溶剂的体积计算得到,相比于传统速率模式的差异只体现在参数编辑阶段,预期用途并不发生变化,以此类推,有些注射泵还会有诸如时间模式等。
(五)产品适用的相关标准
产品适用的相关标准如表1所示:
《医用电气设备 第1-8部分:安全通用要求 并列标准:通用要求 医用电气设备和医用电气系统中报警系统的测试和指南》
注:正文中引用的上述标准以其标准号表述。
上述标准包括了注射泵产品技术要求中经常涉及到的标准。不包括根据产品的特点所引用的一些行业外标准或其他标准。
产品适用及引用标准的审查可以分两步来进行。首先对引用标准的齐全性和适宜性进行审查,也就是审查产品技术要求中与产品相关的国家标准、行业标准是否进行了引用,以及引用是否准确。应注意引用标准的编号、名称是否完整规范,年代号是否有效。其次对引用标准的采纳情况进行审查。即所引用的标准中的条款要求,是否在产品技术要求中进行了实质性的条款引用。这种引用通常采用两种方式,文字表述繁多内容复杂的可以直接引用标准及条文号,比较简单的也可以直接引述具体要求。
(六)产品的适用范围/预期用途、禁忌症
产品的适用范围应与申报产品的性能、功能相符,并应与临床资料结论一致。注射泵产品的适用范围一般可限定为:与配套使用注射器配合使用,用于控制注入患者体内液体流量。同时应明确输注途径、使用环境。
注射泵尚未发现明确的禁忌症要求。
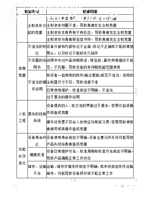
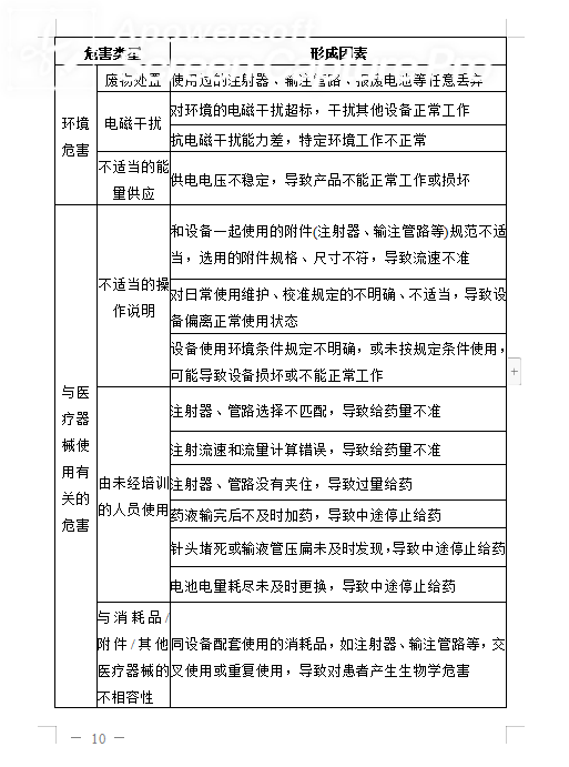
(七)产品的主要风险
1.产品的主要风险
注射泵产品的风险管理报告应符合YY/T 0316-2008的有关要求,判断与产品有关的危害,估计和评价相关风险,控制这些风险并监视控制的有效性。
注册申请人应按照YY/T 0316-2008附录C的34条提示对注射泵产品的安全特征进行判定,并按照YY/T 0316-2008附录E的提示,通过对产品的危害、可预见事件序列和危害处境进行全面分析和评价,并有针对性地实施降低风险的技术和管理方面的措施。
建议关注下表所列注射泵产品的常见危害:
(八)产品技术要求应包括的主要性能指标
产品技术要求中的产品名称应使用中文,并与申请注册(备案)的中文产品名称相一致。产品技术要求中应明确产品型号/规格及其划分说明。对同一注册单元中存在多种型号和/或规格的产品,应明确各型号及各规格之间的所有区别(必要时可附相应图示进行说明)。对于型号/规格的表述文本较大的可以附录形式提供。明确软件的版本号。
注射泵产品的主要性能指标可分为有效性技术指标和安全性技术指标。
根据注射泵的主要功能和预期用途,产品的安全性、有效性能指标应包括:输注速率及精度、保持静脉通道开放流速(KVO)功能、报警功能和电气安全性能等。不同企业的产品参数根据设计要求会有所区别,并可根据自身产品的技术特点制定性能指标要求。但不得低于相关强制性国家标准、行业标准的要求。
技术要求中规定的要求部分是否齐全,可以通过对是否具有以下主要内容来进行审评:
1.流速:
(1)流速设定范围:
注射泵的每个通道,应根据配套使用的注射器容量,规定不同的流速设定范围,并应明确流速设定的最小增减量;
多通道注射泵每个通道的参数应能单独设定;若为体重模式泵或程控泵,应根据其功能进行体重模式计算或设定不同时间段的不同运行速率。
(2)流速精度:
应根据配套使用的注射器规格/型号,明确流速的精度要求,即最小的允许误差。如需要,可根据流速设定范围规定不同流速下的精度要求。并应明确该精度已包含配套用注射器产品的精度要求,即应体现注射泵产品和注射器配合使用后的系统精度。
2.输液总量设置范围:
产品应能设定最小和最大的输注量,并应能在注射过程中随时反映当前的注射量。
3.保持静脉通道开放流速(KVO)功能:
在规定的状态下(如完成预定的输液量等),输液速率恢复至预定的低速状态保持患者的静脉管路开放。同时应能触发声/光报警。
4.报警功能:
设备应具有以下报警功能,并且多通道注射泵的每个通道的报警功能应能独立显示。注册申请人应明确报警方式、报警延续时间或关闭方式,可听报警应明确报警分贝,灯光或字幕报警应明确灯光颜色或显示字样等具体报警状态。
以下报警状态必须存在可听报警:
(1)输液完毕报警:当输液完成或超过设定的注射量时,应能触发报警,并自动转换成KVO状态;
(2)阻塞报警:当输液系统受阻,超过阻塞压力时, 应能触发报警,注册申请人应给出阻塞压力设定范围及误差;
(3)移动报警:在注射过程中,注射器、输注管路有移动或移走现象,应能触发报警;
(4)若产品采用电池供电,应有电池欠压报警:当电池电压不足时,应能触发报警;
(5)若产品采用交流供电,应有网电源中断报警:在使用过程中电源线脱落时,能自动转为内部电池工作,并能触发报警;
(6)注射器/输注管路脱落报警:在注射过程中,转动注射器压板或由于注射器受到干扰使注射器脱落时,应能触发报警。
制造商也可根据设备特点,增加其他报警功能,以降低设备使用风险。
5.外观要求:表面应光洁、平整、色泽均匀,无飞边、凹陷、伤痕和裂纹等缺陷。
6.报警的性能:应符合YY 0709-2009标准的规定。
7.电气安全要求:应符合GB 9706.1-2007及GB 9706.27-2005标准的规定。
8.电磁兼容性能:应符合YY 0505-2012标准的规定。
9.环境试验要求应符合GB/T 14710-2009中气候环境试验Ⅱ组、机械环境试验Ⅱ组的要求。运输试验应符合GB/T 14710-2009中第4章的要求。若为特殊使用环境,应补充提交特殊使用环境的评价资料。
10.在技术要求中明确配套使用的管路,并提交验证资料
11.GB9706.27中6.8.2、6.8.3中涉及技术参数的应补充检测具体的参数,如单一故障状态的错误输出等。
(九)同一注册单元内注册检验代表产品的确定原则和实例
同一注册单元应按产品风险与技术指标的覆盖性来选择典型产品。典型产品应是同一注册单元内能够代表本单元内其他产品安全性和有效性的产品,应考虑功能最齐全、结构最复杂、量程最大、测量精度最高、风险最高的产品。同一注册单元中,若性能要求不能互相覆盖,则典型产品应为多个型号。
若一个注册单元内以通道数量不同划分型号,则建议以通道数量最多的型号作为注册单元的典型型号。
若以功能不同划分型号,则建议以功能最多,能覆盖本注册单元全部功能的一个或多个型号作为典型型号。如一个注册单元中有一个型号带有体重模式功能,其余的型号不带有体重模式功能,则带体重模式的注射泵可作为典型型号。
(十)产品生产制造相关要求
应当明确产品生产工艺过程,可采用流程图的形式,并说明其过程控制点。如可包括下列工艺程序:
1.芯片烧录
2.电路板焊接
3.各部件装配
4.面板整理
5.总装调试
6.老化
7.出厂检验
其中,“老化”为产品生产工艺的质控点。
(十一)产品的临床评价细化要求
根据《关于发布免于进行临床试验的第二类医疗器械目录的通告》(国家食品药品监督管理总局通告2014年第12号),“产品名称:注射泵,分类编码:6854”包含在免于进行临床试验的第二类医疗器械目录。同时根据《医疗器械临床评价技术指导原则》(国家食品药品监督管理总局通告2015年第14号附件)的要求,对于列入《免于进行临床试验的医疗器械目录》(以下简称《目录》)产品的临床评价,注册申请人需将申报产品与《目录》所述内容进行对比以判定申报产品是否为列入《目录》产品。
列入《目录》产品是指与《目录》所述的产品名称、产品描述、预期用途具有等同性的产品。注册申请人对申报产品的相关信息与《目录》所述内容进行对比,论述其相同性和差异性。当二者的差异性对产品的安全有效性不产生影响时,认为二者具有等同性。
注册申请时需提交的临床评价资料为申报产品与《目录》产品的对比表及附件(格式见《医疗器械临床评价技术指导原则》附件1)。
可提交与已上市同类产品的对比说明,比对内容应包括但不限于:预期用途、结构组成、工作原理、技术指标、关键部件、其他功能等。证明二者具有等同性。如申报产品与《目录》产品有不同时,如输注途径、输血等应进一步提交临床评价资料,对是否会带来新的风险及影响预期应用作出评价。
如不具等同性,参照《医疗器械临床评价技术指导原则》其他要求开展相应工作。
(十二)产品的不良事件历史记录
根据国家食品药品监督管理局药品不良反应监测中心和浙江省医疗器械不良反应监测中心收集的医疗器械不良事件上报情况,国内未见严重不良事件报道。2014年度,发生不良事件15起,均为正常设备故障或操作者使用问题。具体情况如下:电源/电池故障7起;阻塞报警3起;速率不准2起;注射完毕后没有声光报警1起;插座短路1起;未知1起。
(十三)产品说明书和标签要求
注射泵产品的说明书和标签应符合《医疗器械说明书和标签管理规定》(国家食品药品监督管理总局令第6号)、GB 9706.1-2007、GB 9706.27-2005和YY 0466.1-2009标准中的相关要求。说明书和标签的内容应当真实、完整、科学,并与产品特性相一致,文字内容必须使用中文,可以附加其他语种。说明书和标签中的文字、符号、图形、表格、数据等应相互一致,并符合相关标准和规范要求。
注射泵仅仅是用于临床辅助治疗的医疗器械产品,因此没有禁忌症的要求。临床使用时具体的用药剂量和参数设定需按照临床诊断结果和药品使用说明书的要求。
注射泵的定期维护和校准需要根据各个医院的实际情况和厂家的建议执行。
注射泵产品说明书一般包括使用说明书和技术说明书。
1.使用说明书应包含下列主要内容:
1.1产品名称、型号、规格;
1.2注册人或者备案人的名称、住所、联系方式及售后服务单位,进口医疗器械还应当载明代理人的名称、住所及联系方式;
1.3生产企业的名称、住所、生产地址、联系方式及生产许可证编号或者生产备案凭证编号,委托生产的还应当标注受托企业的名称、住所、生产地址、生产许可证编号或者生产备案凭证编号;
1.4医疗器械注册证编号或者备案凭证编号;
1.5产品技术要求的编号;
1.6产品性能、主要结构组成或者成分、适用范围;
1.7禁忌症、注意事项、警示以及提示的内容;
1.8安装和使用说明或者图示,由消费者个人自行使用的医疗器械还应当具有安全使用的特别说明;
1.9产品维护和保养方法,特殊储存、运输条件、方法;
1.10生产日期及注射泵预期使用寿命;
1.11配件清单,包括配件、附属品、损耗品更换周期以及更换方法的说明等;
1.12医疗器械标签所用的图形、符号、缩写等内容的解释;
1.13说明书的编制或者修订日期;
1.14设备校准周期、校准方法和校准设备的精度要求;
1.15熔断器和其他部件的更换;
1.16明确废物、残渣、失效的设备附件等的处理方法;
1.17运输和贮存限制条件;
1.18电路图、元器件清单等;
1.19其他应当标注的内容。
根据注射泵产品的特性和临床使用方式,使用说明书中还应包含下列内容:
1.20应明确使用的注射器、输注管路需具有医疗器械产品注册证,明确其具体规格等要求,以及正确安装注射器、输注管路的方法。若输注管路可能被不正确地装载,必须有一箭头或其他适当的符号来指示正确的液流方向。
1.21使用不适合的注射器、输注管路所造成的后果警告。
1.22制造商推荐的与设备一起使用的专用附件清单。
1.23有关安装设备时所允许的安装方位,安装方法和注意事项,例如杆的稳定性。
1.24有关装载、灌注、更换和重装输注管路的说明,以及有关输注管路更换间隔的说明以确保其规定的性能。
1.25使用中需明确由专业医务人员定期监视的要求,并且防止不同通道药液输注错误的注意事项。
1.26关于输注管路上夹子的使用,自流状况的避免和更换药液容器步骤的说明。
1.27若性能与重力有关,患者心脏上方允许的药液容器高度的范围。
1.28防止空气输入患者体内的方法。
1.29设备产生的最大输液压力和阻塞报警阈值(压力)的说明。
1.30设备运行在最小速度和中速以及最小和最大可选阻塞报警阈值(压力)时,阻塞报警触发所需的最长时间。
1.31设备运行在中速并且达到最小和最大阻塞报警阈值(压力)时,产生的丸剂量的说明。
1.32提供阻塞缓解前(如果有)控制丸剂的方法说明。
1.33若设备不能作为便携式设备使用,向操作者明确有关的说明。
1.34当设备使用内部电源供电并以中速运行时,通常的运行时间。
1.35推荐的设备清洗和维护具体方法。
1.36保持静脉通道开放流速(KVO)功能的说明,以及何时开始。
1.37有关报警及其运行环境的说明。
1.38在某种情况下,可能无法维持规定精确度的警告。
注:制造商必须规定当设备不能维持其规定精确度时有关的参数。
1.39其他输液系统或附件连接至患者管路时有关的安全方面危险的指导。
1.40与可能影响设备安全运行的外部射频干扰或电磁辐射有关的安全危险方面的警告说明。
1.41可选择的速度范围以及选择的增量。
1.42操作者检查正确的报警功能和设备的操作安全性试验的指导。
1.43关机后,电子记忆功能保存的时间(如有)。
1.44单一故障状态下可能传输的最大容量。
1.45若设备连接了遥控装置,有关其安全运行的指导。
1.46使用的电池型号及其有效性的有关信息。
1.47提供报警系统的概述,包括每一个可能的报警状态的列表及描述,和适用时给预期操作者关于报警状态是如何确定的总结。
1.48指示确定报警状态的任何固有延迟。
1.49说明操作者的位置和包括怎样及何时去验证报警系统是否在起作用。
1.50如适用,使用说明书应警告不要设置超过极限值的报警限值,这样会导致报警系统失效。
1.51电磁兼容性专门提示,便携式和移动式射频通信设备可能影响设备的说明,以及推荐的间隔距离。
2.技术说明书内容:
一般包括概述、组成、原理、技术参数、规格型号、图示标记说明、系统配置、外形图、结构图、控制面板图、按键的型式及显示方式,必要的电气原理图及表等。
还应包括设备符合YY 0505-2012标准中电磁兼容性的相关情况的说明: 注射泵电磁发射(射频发射、谐波发射、电压波动/闪烁辐射)的组类、符合性以及电磁环境使用指南;注射泵电磁抗扰度(静电放电、电快速瞬变脉冲群、浪涌、电压暂降和中断、工频磁场、射频传导、射频辐射)的试验电平、符合电平以及电磁环境使用指南;电磁兼容性其他相关的说明和警告。
3.注射泵包装上的标签和泵上或附件上的标签应当符合《医疗器械说明书和标签管理规定》(国家食品监督管理总局令第6号)、和YY 0709-2009中的相关要求。应当包括以下内容:
3.1产品名称、型号、规格;
3.2注册人或者备案人的名称、住所、联系方式,进口医疗器械还应当载明代理人的名称、住所及联系方式;
3.3医疗器械注册证编号或者备案凭证编号;
3.4生产企业的名称、住所、生产地址、联系方式及生产许可证编号或者生产备案凭证编号,委托生产的还应当标注受托企业的名称、住所、生产地址、生产许可证编号或者生产备案凭证编号;
3.5生产日期及注射泵预期使用寿命;
3.6电源连接条件、输入功率;
3.7根据产品特性应当标注的图形、符号以及其他相关内容;
3.8必要的警示、注意事项;
3.9特殊储存、操作条件或者说明;
3.10使用中对环境有破坏或者负面影响的医疗器械,其标签应当包含警示标志或者中文警示说明;
3.11带放射或者辐射的医疗器械,其标签应当包含警示标志或者中文警示说明。
如标签因位置或者大小受限而无法全部标明上述内容的,至少应当标注产品名称、型号、规格、生产日期和注射泵预期使用寿命,并在标签中明确“其他内容详见说明书”。
4.说明书和标签不得有以下内容:
4.1含有“疗效最佳” “保证治愈” “包治” “根治” “即刻见效” “完全无毒副作用”等表示功效的断言或者保证的;
4.2含有“最高技术” “最科学” “最先进” “最佳”等绝对化语言和表示的;
4.3说明治愈率或者有效率的;
4.4与其他企业产品的功效和安全性相比较的;
4.5含有“保险公司保险” “无效退款”等承诺性语言的;
4.6利用任何单位或者个人的名义、形象作证明或者推荐的;
4.7含有误导性说明,使人感到已经患某种疾病,或者使人误解不使用该医疗器械会患某种疾病或者加重病情的表述,以及其他虚假、夸大、误导性的内容;
4.8法律、法规规定禁止的其他内容。
(十四)产品的研究要求
1.产品性能研究
应当提供产品性能研究资料以及产品技术要求的研究和编制说明,包括功能性、安全性指标(如电气安全与电磁兼容、辐射安全)以及与质量控制相关的其他指标的确定依据,所采用的标准或方法、采用的原因及理论基础。
2.产品有效期和包装研究
(1)注射泵应根据各个医院的实际情况和厂家的建议实施定期维护和校准。
(2)包装要求应符合GB/T 191-2008、YY/T 0466.1-2009要求。
3.软件研究
软件要求应符合《医疗器械软件 软件生存周期过程》(YY/T 0664-2008)、《医疗器械软件注册技术审查指导原则》等法规文件的相关要求。
4.其他资料
(1)应当提供技术要求中明确的配套使用的输注管路的研究资料;
(2)如为非常规输注途径,如皮下输注应提交研究资料。
三、审查关注点
(一)应关注注册单元中,产品各个型号的关键结构组成、工作原理、适用范围,同一注册单元产品的以上项目应基本相同。
(二)应关注产品技术要求中,产品结构组成是否包含有注射器、输注管路等部件;安全性指标应执行GB 9706.1-2007、GB 9706.27-2005;对流速设定范围、流速精度等指标的检测方法,是否覆盖了所有产品说明书中明确的可配套使用的注射器规格。
(三)应关注注册检验报告是否覆盖所有性能要求的检验,覆盖的性能指标是否为最高要求,注册检验报告所附照片中的产品结构组成、标识标签等信息,是否与其他申报资料描述相同。
(四)应关注临床评价资料中,对比产品与申报产品在工作原理、性能指标、预期用途是否实质性等同。性能指标存在差异的,应对是否会带来新的风险及影响预期应用做出评价。
(五)对于未列入《免于进行临床试验的第二类医疗器械目录》所述功能,关注产品使用说明书适用范围是否与临床评价结论一致,不能宣称临床评价结论以外的其他的预期用途,也不能对临床评价结论进行扩大或改变;应明确产品配套使用的注射器、输注管路的要求,包括取得医疗器械注册证、具体型号规格等;应强调注射液体、注射量和速率,应由专业医务人员设定,产品禁忌症和不能用注射的液体,应在说明书中给出。
机构名称:医疗器械第三方检测机构(报告单位拥有CNAS资质,国家级CMA资质,药监局直接认可报告)
联系方式:何工 130-4935-4532,QQ:527687553
关于我们:我们是一家综合性的医疗器械第三方检测认证机构,提供医疗设备的检测、信息咨询、注册代理等。优势项目:电磁兼容EMC检测,YY9706.102-2021检测,安全安规检测,GB9706.1-2020检测,软件安全测试GB/T25000.51-2016检测,网络安全检测、漏洞扫描、白盒测试,性能及各种专用标准检测,环境试验 GB/T14710-2009等,各大省所直接认可检测报告,医疗器械产品注册检验报告(加盖国家级CMA资质章,药监局认可),保障医疗产品的全生命周期服务……
![]()